ページの先頭行へ戻る
Site Recovery for Red Hat(R) OpenStack Platform V1.0 運用ガイド
FUJITSU Software

第2章 DRの準備

本項ではDRの準備について説明します。

Site Recovery導入の流れ

DRの準備全体の流れ

figure2-0

Red Hat(R) OpenStack Platform構築前に実施する手順の流れ

figure2-1

運用開始前に実施する手順の流れ

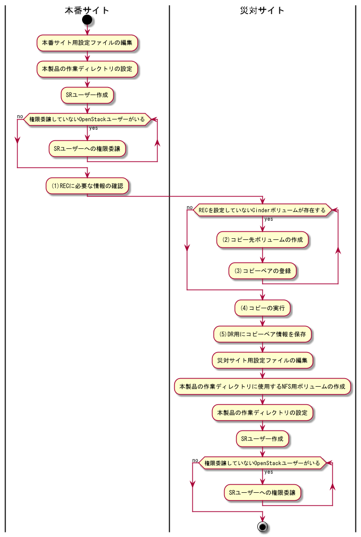
figure2-2

Red Hat(R) OpenStack Platform構築前に行う手順

RECの設定

本製品では下記の4種類のボリュームについて、RECの設定をします。

  1. 本製品の作業ディレクトリに使用するNFS用ボリューム
  2. Glanceのバックエンドに使用するNFS用ボリューム
  3. Cinderバックアップ格納先に使用するNFS用ボリューム
  4. Cinderボリュームの実体となるETERNUS上のボリューム

ここでは1.~3.のボリュームについてRECを設定します。 4.についてはコピーグループの作成だけを実施します。

(1)コピー元ボリュームの作成【サイト:本番サイト】

本手順は、以下の条件で実施してください。

  • 手順実施サイト : 本番サイト
  • 手順実施サーバ : なし
  • 手順実施ユーザー : インフラ管理者
  • 手順実施回数 : 作成するボリューム数分

以下の3種類のボリュームについて、本番サイトのETERNUSでボリュームを作成してください。

  1. 本製品の作業ディレクトリに使用するNFS用ボリューム
  2. Glanceのバックエンドに使用するNFS用ボリューム
  3. Cinderバックアップ格納先に使用するNFS用ボリューム

作成したボリュームのサイズとボリュームNo.を控えてください。 ボリュームサイズはコピー先ボリュームの作成時に使います。 ボリュームNo.はコピーペアの登録で使用します。

上記で作成するボリュームの最低容量は以下のとおりです。

ボリューム サイズ
1. 本製品の作業ディレクトリに使用するNFS用ボリューム 10 (MB) × Novaインスタンス総数
2. Glanceのバックエンドに使用するNFS用ボリューム Glanceイメージの総容量(MB)
3. Cinderのバックアップ格納先に使用するNFS用ボリューム Cinderボリュームの総容量と同量(※)

※ Cinderバックアップ格納先の容量は、以下の参考情報も考慮してください。

参考

 1ヶ月の運用で仮想マシンのディスク内容が5~10%書き換わると想定すると、  月1回増分バックアップを取得した場合、1年でCinderバックアップの容量は  フルバックアップ取得時の1.6~2.2倍になります。

(2)コピー先ボリュームの作成【サイト:災対サイト】

本手順は、以下の条件で実施してください。

  • 手順実施サイト : 災対サイト
  • 手順実施サーバ : なし
  • 手順実施ユーザー : インフラ管理者
  • 手順実施回数 : 作成するボリューム数分

(1)コピー元ボリュームの作成【サイト:本番サイト】」で作成したボリュームのコピー先ボリュームを、災対サイトのETERNUSで作成してください。

作成したボリュームのボリュームNo.を控えてください。 コピーペアの登録で使用します。

(3)コピーグループの設定【サイト:災対サイト】

本手順は、以下の条件で実施してください。

  • 手順実施サイト : 災対サイト
  • 手順実施サーバ : AdvancedCopy Manager CCMのインストール先サーバ
  • 手順実施ユーザー : インフラ管理者
  • 手順実施回数 : 作成するコピーグループ数分

以下のとおり、本製品用にコピーグループを作成します。

コピーグループ名 用途
RCXSR_SYSTEM 1. 本製品用、2. Glanceバックエンド用、3. Cinderバックアップ用
RCXSR_VOL_01、 …、 RCXSR_VOL_n 4. Cinderボリューム用コピーグループ

4.のCinderボリューム用のコピーグループについては、ボリューム数に応じて複数のコピーグループに分けて作成してください。

以下のコマンドを実行し、1.~4.のコピーグループを作成します。

acgroup create -g <copyGroup> -type REC -a <diskArrayName> -remote <remoteDiskArrayName>

acgroup createコマンドの詳細はAdvancedCopy Manager CCMのコマンドリファレンスを参照してください。

(4)コピーペアの登録【サイト:災対サイト】

本手順は、以下の条件で実施してください。

  • 手順実施サイト : 災対サイト
  • 手順実施サーバ : AdvancedCopy Manager CCMのインストール先サーバ
  • 手順実施ユーザー : インフラ管理者
  • 手順実施回数 : 登録するコピーペア数分

コピーペアの登録にはボリュームNo.が必要です。(1)、(2)で控えたものを使用してください。

コピーペアを登録する際に指定するボリュームNoは、以下の規則に従ってください。

  • 「0x」で始まる16進数であること
  • 桁数が4未満の場合は、左から0を足して4桁にすること
  • 英文字は全部大文字であること

ボリュームNoの指定例:

  • 正しい例:0x0009、 0x001A
  • 間違った例:10(十進数)、 0x009(桁数が足りない) 、 0x000a(英小文字が存在)

以下のコマンドを実行し、コピーペアを登録します。

acpair add -g <copyGroup> -p <copyPair>

copyPairは、災対サイト:本番サイト の順番で指定してください。 acpair addコマンドの詳細はAdvancedCopy Manager CCMのコマンドリファレンスを参照してください。

以下のコマンドを実行し、コピーペアが登録されたことを確認します。 1. 本製品用、2. Glanceバックエンド用、3. Cinderバックアップ用に対応するコピーペアが登録されたことを確認してください。

# acgroup detail -g RCXSR_SYSTEM

# acgroup detail -g RCXSR_SYSTEM
Copy Group Name        : RCXSR_SYSTEM
Copy Group Type        : REC
Disk Array Name        : DX200S3#4 (00ETERNUSDXLS3ET203B######IF4611405314##)
Remote Disk Array Name : DX200S3#3 (00ETERNUSDXLS3ET203B######IC4611405320##)

Pair
---------------------------------
DX200S3#4/0x0020:DX200S3#3/0x0001
DX200S3#4/0x0021:DX200S3#3/0x0002
DX200S3#4/0x0028:DX200S3#3/0x0011

acgroup detailコマンドの詳細はAdvancedCopy Manager CCMのコマンドリファレンスを参照してください。

(5)コピーの実行【サイト:災対サイト】

本手順は、以下の条件で実施してください。

  • 手順実施サイト : 災対サイト
  • 手順実施サーバ : AdvancedCopy Manager CCMのインストール先サーバ
  • 手順実施ユーザー : インフラ管理者
  • 手順実施回数 : コピーグループ数分

以下のコマンドを実行し、RECによるコピーを実行します。

acec start -g <copyGroup> -transfer <動作モード> -r

acec startコマンドの詳細はAdvancedCopy Manager CCMのコマンドリファレンスを参照してください。

本製品のインストール

本製品のインストールについては「本製品のインストール、アンインストール」を参照してください。

運用開始前に行う手順

本番サイトの設定ファイル編集【サイト:本番サイト】

本手順は、以下の条件で実施してください。

  • 手順実施サイト : 本番サイト
  • 手順実施サーバ : すべてのコントロールノード
  • 手順実施ユーザー : インフラ管理者
  • 手順実施回数 : コントロールノードの台数分

以下の設定ファイルを編集します。

  • /etc/opt/FJSVrcxsr/rcxsr.conf
  • /etc/opt/FJSVrcxsr/hostname_map

設定内容は「設定ファイル」を参照してください。

本製品の作業ディレクトリの設定【サイト:本番サイト】

本手順は、以下の条件で実施してください。

  • 手順実施サイト : 本番サイト
  • 手順実施サーバ : すべてのコントロールノード
  • 手順実施ユーザー : インフラ管理者
  • 手順実施回数 : コントロールノードごとに1回

下記のディレクトリに、本製品の作業ディレクトリとして、NFS共有をマウントします。

  • ディレクトリ

    /var/opt/FJSVrcxsr/mnt

すべてのコントロールノードで同じNFS共有をマウントしてください。

OS起動時に自動的にマウントするには、/etc/fstabに設定を記載してください。

  • /etc/fstabの記載例
server:/remote/export /var/opt/FJSVrcxsr/mnt nfs defaults 0 0

/etc/fstabの構文についてはOSのドキュメントを参照してください。

SRユーザー作成【サイト:本番サイト】

本手順は、以下の条件で実施してください。

  • 手順実施サイト : 本番サイト
  • 手順実施サーバ : メイン作業用コントロールノード
  • 手順実施ユーザー : インフラ管理者
  • 手順実施回数 : 1回

以下のコマンドを実行し、SRユーザー(rcxsrosp)を作成します。

rcx_srosp_setup sruser [--password <PASSWORD>]

注意

本番サイトと災対サイトのSRユーザーには、同じパスワードを設定してください。

SRユーザーへの権限委譲【サイト:本番サイト】

本手順は、以下の条件で実施してください。

  • 手順実施サイト : 本番サイト
  • 手順実施サーバ : メイン作業用コントロールノード
  • 手順実施ユーザー : インフラ管理者
  • 手順実施回数 : 対象ユーザー(※)ごとに所属するプロジェクト数分

  (※)DR対象のNovaインスタンスやCinderボリュームを作成するユーザー

以下のコマンドを実行し、DR対象のNovaインスタンスやCinderボリュームを作成する各ユーザーについて、権限を委譲します。

rcx_srosp_setup trust-create <trustor_user_token> <trustor_project> <trustor_user>

注意

権限委譲していないユーザーの確認方法は「権限委譲していないユーザーの確認」を参照してください。

RECの設定【サイト:本番サイト、災対サイト】

本手順では、Cinderボリュームに対して、リモート・アドバンスト・コピー(REC)を設定します。

注意

  • 新規にCinderボリュームを作成した場合には、その都度本手順を実施してください。 Novaインスタンス作成の延長でCinderボリュームが作成される場合も同様です。
  • NovaインスタンスにアタッチされていないCinderボリュームにRECの設定がされていない場合、 「ボリュームのリストア」で当該Cinderボリュームはリストア対象になりません。
  • NovaインスタンスにアタッチされているCinderボリュームにRECの設定がされていない場合、 「インスタンスのリストア」で当該Cinderボリュームはリストアに失敗します。
  • 運用中にCinderボリュームをリサイズする場合は、一度RECの設定を解除し、 コピー元(Cinderボリューム)およびコピー先(ETERNUS上のボリューム)を同じサイズにリサイズしてから、 再度本手順を実施してください。

RECを設定していないCinderボリュームの確認方法は「RECの確認」を参照してください。

(1)RECに必要な情報の確認【サイト:本番サイト】

本手順は、以下の条件で実施してください。

  • 手順実施サイト : 本番サイト
  • 手順実施サーバ : メイン作業用コントロールノード
  • 手順実施ユーザー : インフラ管理者
  • 手順実施回数 : 作成したCinderボリューム数分

以下のコマンドを実行し、ボリュームの情報を表示します。

ボリュームNo.とボリュームサイズを控えてください。

rcx_srosp_setup volume-info <volume_id> [<volume_id> ...]

(2)コピー先ボリュームの作成【サイト:災対サイト】

本手順は、以下の条件で実施してください。

  • 手順実施サイト : 災対サイト
  • 手順実施サーバ : なし
  • 手順実施ユーザー : インフラ管理者
  • 手順実施回数 : 作成したCinderボリューム数分

災対サイトのETERNUS上に、RECの設定(1)で確認したボリュームサイズと同じサイズのボリュームを作成します。 作成したボリュームのボリュームNoを控えてください。(RECの設定(3)のコピーペアの登録時に使用します。)。

(3)コピーペアの登録【サイト:災対サイト】

本手順は、以下の条件で実施してください。

  • 手順実施サイト : 災対サイト
  • 手順実施サーバ : AdvancedCopy Manager CCMのインストール先サーバ
  • 手順実施ユーザー : インフラ管理者
  • 手順実施回数 : 登録するコピーペア数分

コピーペアを登録します。

コピーペアの登録にはボリュームNo.が必要です。RECの設定(1)、(2)で控えたものを使用してください。

コピーペアを登録する際に指定するボリュームNoは、以下の規則に従ってください。

  • 「0x」で始まる16進数であること
  • 桁数が4未満の場合は、左から0を足して4桁にすること
  • 英文字は全部大文字であること

ボリュームNoの指定例:

  • 正しい例:0x0009、 0x001A
  • 間違った例:10(十進数)、 0x009(桁数が足りない) 、 0x000a(英小文字が存在)

以下のコマンドを実行し、コピーペアを登録します。

acpair add -g <copyGroup> -p <copyPair>

acpair addコマンドの詳細はAdvancedCopy Manager CCMのコマンドリファレンスを参照してください。

(4)コピーの実行【サイト:災対サイト】

本手順は、以下の条件で実施してください。

  • 手順実施サイト : 災対サイト
  • 手順実施サーバ : AdvancedCopy Manager CCMのインストール先サーバ
  • 手順実施ユーザー : インフラ管理者
  • 手順実施回数 : コピーグループ数分

RECによるコピーを実行します。

acec start -g <copyGroup> -transfer <動作モード> -r

acec startコマンドの詳細はAdvancedCopy Manager CCMのコマンドリファレンスを参照してください。

(5)DR用にコピーペア情報を保存【サイト:災対サイト】

本手順は、以下の条件で実施してください。

  • 手順実施サイト : 災対サイト
  • 手順実施サーバ : AdvancedCopy Manager CCMのインストール先サーバ
  • 手順実施ユーザー : インフラ管理者
  • 手順実施回数 : コピーグループ数+ディスクアレイ数分

以下のコマンドを実行して、コピーグループの情報を出力します。 <コピーグループ名>には、Cinderボリューム用コピーグループ指定してください。 すべてのCinderボリューム用のコピーグループに対して実行してください。

acgroup detail -g <コピーグループ名> > recinfo_copy_pair_<コピーグループ名>

以下のコマンドを実行して、コピーグループの情報を出力します。

acinq lv -a <コピー元ディスクアレイ名> > recinfo_source_volumes

以下のコマンドを実行して、コピーグループの情報を出力します。

acinq lv -a <コピー先ディスクアレイ名> > recinfo_destination_volumes

保存した情報はフルバックアップで使用するため、本番サイト側コントロールノードの/workなどに保管してください。

保管したファイルを使用してRECを設定していないCinderボリュームの確認方法を実施してください。 RECを設定していないCinderボリュームの確認方法は「RECの確認」を参照してください。

災対サイトの設定ファイル編集【サイト:災対サイト】

本手順は、以下の条件で実施してください。

  • 手順実施サイト : 災対サイト
  • 手順実施サーバ : すべてのコントロールノード
  • 手順実施ユーザー : インフラ管理者
  • 手順実施回数 : コントロールノードの台数分

以下の設定ファイルを編集します。

  • /etc/opt/FJSVrcxsr/rcxsr.conf
  • /etc/opt/FJSVrcxsr/hostname_map

設定内容は「設定ファイル」を参照してください。

本製品の作業ディレクトリに使用するNFS用ボリュームの作成【サイト:災対サイト】

本手順は、以下の条件で実施してください。

  • 手順実施サイト : 災対サイト
  • 手順実施サーバ : なし
  • 手順実施ユーザー : インフラ管理者
  • 手順実施回数 : 1回

本製品の作業ディレクトリに使用するNFS用ボリュームを、災対サイトのETERNUS上に作成してください。

上記で作成するボリュームの最低容量は以下のとおりです。

ボリューム サイズ
本製品の作業ディレクトリに使用するNFS用ボリューム 10 (MB) × Novaインスタンス総数

本製品の作業ディレクトリの設定【サイト:災対サイト】

本手順は、以下の条件で実施してください。

  • 手順実施サイト : 災対サイト
  • 手順実施サーバ : すべてのコントロールノード
  • 手順実施ユーザー : インフラ管理者
  • 手順実施回数 : コントロールノードごとに1回

下記のディレクトリに、本製品の作業ディレクトリとして、NFS共有をマウントします。

  • ディレクトリ

    /var/opt/FJSVrcxsr/mnt

すべてのコントロールノードで同じNFS共有をマウントしてください。

OS起動時に自動的にマウントするには、/etc/fstabに設定を記載してください。

  • /etc/fstabの記載例
server:/remote/export /var/opt/FJSVrcxsr/mnt nfs defaults 0 0

/etc/fstabの構文についてはOSのドキュメントを参照してください。

SRユーザー作成【サイト:災対サイト】

本手順は、以下の条件で実施してください。

  • 手順実施サイト : 災対サイト
  • 手順実施サーバ : メイン作業用コントロールノード
  • 手順実施ユーザー : インフラ管理者
  • 手順実施回数 : 1回

以下のコマンドを実行し、SRユーザー(rcxsrosp)を作成します。

rcx_srosp_setup sruser [--password <PASSWORD>]

注意

本番サイトと災対サイトのSRユーザーには、同じパスワードを設定してください。

SRユーザーへの権限委譲【サイト:災対サイト】

OpenStackでユーザーを追加した場合、本手順を実施してください。 本手順は、以下の条件で実施してください。

  • 手順実施サイト : 災対サイト
  • 手順実施サーバ : メイン作業用コントロールノード
  • 手順実施ユーザー : インフラ管理者
  • 手順実施回数 : 対象ユーザー(※)ごとに所属するプロジェクト数分

  (※)DR対象のNovaインスタンスやCinderボリュームを作成するユーザー

以下のコマンドを実行し、DR対象のNovaインスタンスやCinderボリュームを作成する各ユーザーについて、権限を委譲します。

rcx_srosp_setup trust-create <trustor_user_token> <trustor_project> <trustor_user>

注意

  • 複数プロジェクトに所属するユーザーについては、1プロジェクトごとに権限委譲する必要があります。
  • 権限を委譲していないユーザーがいる場合、下記の切戻し手順実施時に、 Cinderボリューム・Novaインスタンスの復旧に失敗する場合があります。
  • ユーザーを削除する場合、削除するユーザーの権限委譲情報を事前に削除してください。権限委譲情報の削除方法は「権限委譲情報の削除」を参照してください。

権限委譲していないユーザーの確認方法は「権限委譲していないユーザーの確認」を参照してください。