The job nets can be operated as necessary. There are 11 types of operations (cancel, start, restart, pause, continue, disable, enable, confirm, reinstate, revoke and start with variable parameters). For the job nets belonging to groups and the child job nets, six operations (cancel, restart, pause, continue, disable and enable) can be executed.
The only operations that can be performed on master linked job nets, and the job nets at levels below the master linked job nets, are pause, continue, disable and enable. For linked job nets, and the job nets at levels below the linked job nets, the operations that can be performed are the same as for child job nets, namely cancel, restart, pause, continue, disable and enable.
The following describes the four types of operation methods and types of operations for job nets.
Before operating any scheduled job, it is possible to prevent any operational errors from occurring by displaying the dialog box to confirm the operation. For details on setting, see "7.10 Preventing Operational Errors on Job Nets, Jobs and Groups".
Procedure (four types)
Select the desired job net from the Gantt Chart window. Then, select the desired operation item from the Schedule Operation of the File menu (or select the desired operation item from the Operation pop-up menu displayed by right-clicking).
Select the desired job net from the Job Selection window of the Systemwalker Operation Manager window, then select the desired operation item from the Schedule Operation of the File menu (or select the desired operation item from the Operation pop-up menu displayed by right-clicking).
Select the desired job net from the Monitor Group window. Then, select the desired operation item from the Operation of the File menu (or select the desired operation item from the Operation pop-up menu displayed by right-clicking).
Select the desired job net from the Job Net Management window. Then, select the desired operation item from the Schedule Operation of the File menu (or select the desired operation item from the Operation pop-up menu displayed by right-clicking). It is possible to select and operate multiple operation items simultaneously.
Operation types
The types of the job net operations are as follows.
Cancels the job net being executed.
Starts the job net immediately. However, the job net cannot be started while in any of warning, executing, paused, disabled and end delayed statuses. Therefore start the job net after canceling, pausing or enabling it.
Note that if Start is performed on a job net containing a "@.VPARAM@" variable, the job will run with "@.VPARAM@" replaced by an empty character string.
Restarts the job net.
Pauses the job net. The paused job net cannot be executed even if the execution conditions are satisfied. If the job net is a child job net or linked job net, or belongs to a group, the succeeding job nets will not be executed either.
Cancels the paused status of the job net. The job net resumes the status before pausing. If the execution conditions are satisfied while the job net is being paused, the job net will be executed after resuming.
Disables the job net. The disabled job net is considered to be completed pseudo-normally and will not be executed even if the execution conditions are satisfied. However, for child job nets, linked job nets, or the job nets belonging to a group, the succeeding job nets will be executed if the execution conditions are satisfied.
Cancels the disabled status of the job net. The job net resumes the status before disabling. If it was paused before disabling operation, it resumes the status before pausing. If the execution conditions are satisfied while the job net is being disabled, the job net will be completed normally after enabling.
Brings the job nets which have been abnormally terminated or canceled at the previous execution to the confirmed status. The confirmation operation is enabled when Validate job net confirmation is selected in the Advanced Settings for Verification window. When Validate job net confirmation Option is selected and the job net remains in an abended state, the job net will not be executed even if the next execution conditions are satisfied.. After confirmation operation on the abended job net, the job net will be executed when the next execution conditions are satisfied.
Note that to enable verification with respect to canceled job nets, it is necessary to select Check canceled as well as Validate job net confirmation in the Advanced Settings for Verification window.
Cancels the carried over status of the job net. The job net for which the scheduled time has been carried over from the previous day or any day before will be brought to the waiting status upon cancellation of carry over, and the schedule will be reset at the next scheduled time.
Cancels the execution results of the job nets (Completed, Pseudo-normal, Abended or Canceled) which have been executed for the day. After revoke, the job net will be in the waiting status and be able to wait for a message event occurrence as the execution condition again. This operation is available when Start only when message event has occurred is selected in Execution condition in the Job Net Properties window and Once in a day is specified.
Starts a job net with variable parameters specified. The "@.VPARAM@" variable in the job definition of the target job net will be replaced with a variable parameter before the job net is started.
Note
When connected to any server with Systemwalker OperationMGR V10.0L21 or V10.1 or older, the reinstate or revoke cannot be operated.
Startup with variable parameters cannot be used when connected to Systemwalker Operation Manager V13.2.0 or earlier.
Information
All of the job nets/groups in a project can be Paused / Continued / Disabled / Enabled simultaneously on the per-project basis. For details, see "7.2 Batch Process of Job Nets/Groups".
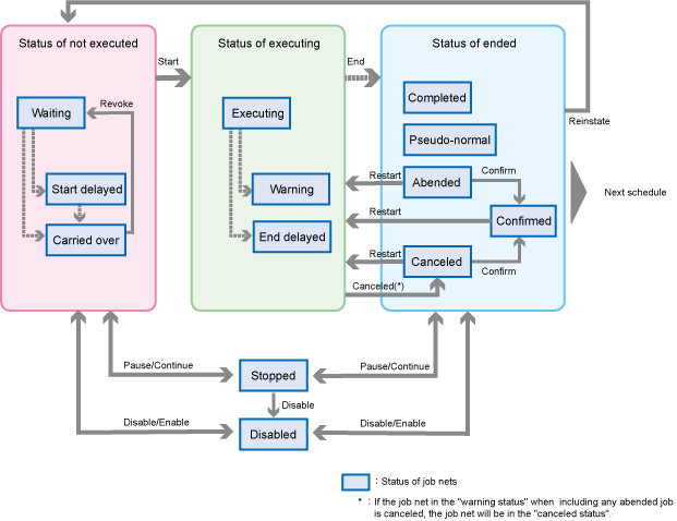
Job net status transitions
The figure below illustrates the basic status transition of scheduled job nets.
Refer to "Operation types" and "Chapter 14 Status and Operations of Scheduled Jobs" for details.

Relationship between job net status and operations
The following shows the operations that can/cannot be carried out for each job net status.

The pseudo-normal is the status of job net including any job with of which the completion code is between 1 and the normal completion code upper limit. If jobs in the pseudo-normal status and the abended status exist in the same job net, the status of the job net will be abended.
If the Validate pseudo-normal option is not enabled in the Use function1 sheet of the Define Jobscheduler Startup Parameters window, the indication of the pseudo-normal status will be changed to the normal completion status.
The warning status is the status in which jobs in the abended status and the executing status, or jobs in the canceled status and the executing status exist in the same job net.
If the job net in the warning status is canceled, the job net will be in the canceled status when not including any abended job, or the abended status when including.
When a child or linked job net is in the warning status, its parent job net will also be in the warning status.
These operations cannot be performed for child or linked job nets.
The job nets belonging to a group can only be restarted while the group is in the warning status.
This operation is available when Start only when message event has occurred is selected in Execution condition in the Standard information sheet of the Job Net Properties window and Once in a day is specified.
These operations cannot be performed for master linked job nets.
Restarting job nets
When restarting job nets, jobs to be executed can be selected as follows.
Start execution from the abended job
If the restart point is set for a job before the abended job or a job of another system (not having preceding/succeeding relationship with the abended job), cancel the restart point setting and restart the job net.
Start execution from an optional job before the abended job
Set the restart point to an optional job before the abended job, and restart the job net.
Start execution from the next job skipping the abended job
Specify the Invalid at next restart in the Control information sheet of the Monitor-Job window for the abended job, and restart the job net.
Note
Cautions when starting/restarting the job net
When the target job net is in the executing or warning status, the job net cannot be started or restarted. Start or restart after completion. In this case, the status of the newly-started job net will be displayed in the Gantt Chart window and the Job List window. To browse the results of the old job nets, see the Job Net History window or the Job History window.
When a job net with the "Interstage" attribute has been started or restarted, it will be in the Executing status until the stop time. If it is started or restarted after the stop time of the day, it will be in the Executing status until the stop time of the next day.
Note
Cautions when canceling the job net
When a job net is executed, the work file will be created in the work directory under the database directory of the Jobscheduler for Windows system.
For Unix system, if the directory specified in the directory field in the Standard information sheet of the Add/Change-Job window is not available or if nothing is specified in the directory field, the work file will be created in the home directory of the project owner who has registered the job.
Normally, the work file will be deleted when the job net is completed. However, if the job net is canceled, the work file may remain. Therefore, the system administrator should check the directory in which the work files are created periodically and delete the remaining work files if any.
When Delete job output file is selected in the Output file sheet of the Define Jobscheduler Startup Parameters window, all files under the directory in which the work files are created will be deleted at the time of Jobscheduler service startup.
If a job net with the "Interstage" attribute is canceled, the status will be Normal Termination (completion code: 0).
Operation of layered job nets
This section explains the behavior of parent job nets, child job nets and linked job nets when a cancel or restart operation is performed on a layered job net.
When a parent job net is canceled
If a "cancel" operation is performed on a parent job net where a child or linked job net is running, the child or linked job net that is running will be canceled.
When a child job net is canceled
If a "cancel" operation is performed on a child job net that is running, both the child job net and the job that is running within the child job net will be canceled. However, if the child job net contains a job that has already abended, the child job net will also be abended (so that even if a recovery job has been specified, the recovery job will not start).
When a linked job net is canceled
If a "cancel" operation is performed on a linked job net that is running, both the linked job net and the job that is running within the linked job net will be canceled. However, if the linked job net contains a job that has already abended, the linked job net will also be abended (so that even if a recovery job has been specified, the recovery job will not start).
When a parent job net is restarted
If a "restart" operation is performed on a parent job net, any child or linked job nets that have terminated abnormally or that have been canceled will be restarted. However, if a restart point has been specified for a job earlier in the job flow than the child or linked job net that terminated abnormally or was canceled, the status of that child or linked job net will be "waiting" when the parent job net is restarted. (The jobs within the child job net will remain in the same status.)
When a child job net is restarted
When the abended or canceled child job net is restarted, the abended or canceled job in the child job net will be restarted first. However, if the restart point is set, the restart point setting takes priority.
When a linked job net is restarted
If a "restart" operation is performed on a linked job net that has terminated abnormally or been canceled, the linked job net will be restarted from the job within the linked job net that has terminated abnormally or been canceled. However, if a restart point has been specified, the restart point settings will take precedence.
Operations on linked job nets or master linked job nets
The only operations that can be performed on master linked job nets, and the job nets at levels below the master linked job nets, are pause, continue, disable and enable. For linked job nets, and the job nets at levels below the linked job nets, as is the case with normal child job nets, only the following six types of operation can be performed, namely cancel, restart, pause, continue, disable and enable.
Even if a master linked job net, or a job net at levels below a master linked job net, is paused, continued, disabled, or enabled, these operations will not be reflected to the status of the linked job nets that refer to the job net that has been operated on. However, if a job net at levels below a master linked job net is paused or disabled, new linked job nets that are to be registered thereafter can be registered with the status set to Paused or Disabled.
Operations on jobs within a linked job net
The only operations that can be performed on jobs within master linked job nets, or job nets at levels below the master linked job nets, are pause, continue, disable and enable. All types of operations can be performed on jobs within linked job nets and job nets at levels below the linked job nets.
Even if a job within a master linked job net, or a job net at a level below the master linked job net, is paused, continued, disabled, or enabled, these operations will not be reflected to the status of the jobs within the linked job nets that refer to the job net that has been operated on.
Starting or restarting a job net or group containing jobs (child or linked job nets) with the "Valid only on startup days" settings
The configuration information used when starting or restarting a job net or group containing jobs (child or linked job nets) with the Valid only on startup days settings varies depending on the status as described below:
When the started job net or group has the startup time scheduled on the previous day or before and is in the Carried over/Paused/Waiting status:
It is started up with the configuration information shown in the Process flow sheet of the Monitor Job Net window.
When the started job net or group has been abended or canceled while the "confirmation" operation in the Abended/Canceled status is enabled:
It is started up with the configuration information shown in the Previous process result sheet of the Monitor Job Net window.
When the restarted job net or group has been put to the Abended, Canceled or Confirmed status while the "confirmation" operation in the Abended/Canceled is enabled:
It is started up with the configuration information shown in the Previous process result sheet of the Monitor Job Net window.
If the startup day of a job net containing jobs (child or linked job nets) with the Valid only on startup days setting has been carried over, whether the child or linked job nets are started up is determined based on the scheduled startup days of the carried-over parent job net.