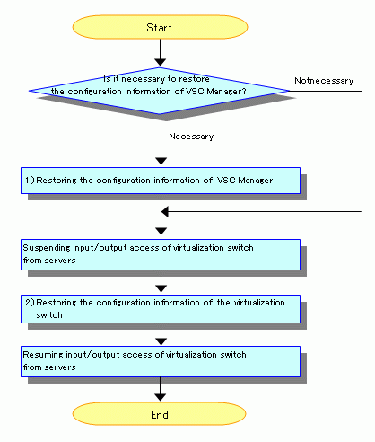
Restore the configuration information as shown in "Figure 6.1 Restoring the configuration information" in the following cases:
When the configuration information is lost for some reason, or
When there is a conflict between the configuration information retained by VSC Manager and the configuration information retained by a virtualization switch
Figure 6.1 Restoring the configuration information

As shown in the procedures for "Figure 6.1 Restoring the configuration information", stop the input/output access from the server with respect to a virtualization switch that is restoring the configuration information.
Restore the configuration information of VSC Manager by following the procedure shown below. To restore the configuration information of VSC Manager, you must stop and then restart the system resource manager that runs on the admin server.

Stopping the Manager
Before restoring the configuration information, be sure to stop the Manager by issuing the following command
#/opt/FJSVssmgr/sbin/managerctl stop
When using the admin server in a cluster configuration, access the Operation Management View of PRIMECLUSTER and operate the system resource manager to stop cluster service.
Restoring the configuration information
The directory in which the configuration information file of the Manager is stored is "/var/opt/FJSVssmgr/current/vsccompose/."
Before restoring configuration information, the current configuration information files must be saved.
Example
Save the current configuration information and restore the configuration information stored on tape "/dev/rmt/0."
# setenv BKUPDATE `date '+%y%m%d'` # cd /var/opt/FJSVssmgr/current # tar -cf compose.$BKUPDATE.tar vsccompose/ # rm -r vsccompose # cd .. # tar -xf /dev/rmt/0 #
Starting the Manager
Start up the Manager by issuing the following command.
# /opt/FJSVssmgr/sbin/managerctl start
When using the admin server in a cluster configuration, access the Operation Management View of PRIMECLUSTER and operate the system resource manager to start cluster service.
Checking the configuration information
Open the "Virtual Storage Window of the Switch" and check the configuration information.
When no problem is found, the configuration information of the Manager is now restored.
If a problem is found, stop the Manager and restore the configuration information that has been saved as described in step 2. Then, start up the Manager.
Restore the configuration information of VSC Manager by following the procedure shown below. To restore the configuration information of VSC Manager, you must stop and then restart the system resource manager that runs on the admin server.

Information
About notation in the following procedures:
$INS_DIR means "Program Directory" specified at the Manager installation.
$TMP_DIR means "Work Directory" specified at the Manager installation.
Stopping the Manager
Before restoring the configuration information, go to [Control Panel] - [Administrative Tools] - [Services], select "ETERNUS SF Storage Cruiser Manager" and stop the service.
When using the admin server in a cluster configuration, access the Operation Management View of PRIMECLUSTER and operate the system resource manager to stop cluster service.
Restoring the configuration information
The directory in which the configuration information file of the Manager is stored is " $TMP_DIR\Manager\var\opt\FJSVssmgr\current\vsccompose\".
Example
Back up the current configuration information file to the C:\BackupTemporary directory, and then restore the configuration information that is stored in the C:\Backup directory.
cd $TMP_DIR\Manager\var\opt\FJSVssmgr\current\vsccompose
copy *.repository C:\BackupTemporary
del *.repository
cd C:\Backup
copy *.repository $TMP_DIR\Manager\var\opt\FJSVssmgr\current\vsccompose
Starting the Manager
Go to [Control Panel] - [Administrative Tools] - [Services], select "ETERNUS SF Storage Cruiser Manager" and start the service.
When using the admin server in a cluster configuration, access the Operation Management View of PRIMECLUSTER and operate the system resource manager to start cluster service.
Checking the configuration information
Open the "Virtual Storage Window of the Switch" and check the configuration information.
When no problem is found, the configuration information of the Manager is now restored.
If a problem is found, stop the Manager and restore the configuration information that has been saved as described in step 2. Then, start up the Manager.
Two types of restore operations can be performed. To prevent operational errors, Fujitsu recommends that the user perform the restore Operations using windows (GUI) so that the operations can be visually confirmed.
If configuration information must be restored for multiple virtualization switches, follow the procedure shown below for each virtualization switch to restore the configuration information.
Operations using windows (GUI)
Restore the configuration information of a virtualization switch as follows:
Steps 1 to 2 can be performed at one time in the window displayed by selecting [Operation] - [Recreate] (or by clicking the <Recreate> button in the Maintenance window).

Checking VSC Engine
Check whether VSC Engine is running or stopped on a virtualization switch.
Start the Virtual Storage Window, then display the Maintenance window. To check whether VSC Engine is running or stopped on the virtualization switch whose configuration information is to be restored, check the status displayed for the switch.
Re-creating configuration information

Select "Switch Name" and click the <Recreate> button.

A dialog box appears. Click the <OK> button.
The following types of processing are performed:
Initializing configuration information
The configuration information retained by the virtualization switch is initialized.
Rebooting the virtualization switch
The virtualization switch is rebooted.
Restoring the configuration information
The configuration information of the virtualization switch is restored.
Rebooting the virtualization switch
The virtualization switch is rebooted.
Operations using commands (CLI)
Restore the configuration information in a virtualization switch as follows:

Stopping VSC Engine
Stop VSC Engine running on the virtualization switch as follows.
Start the Virtual Storage Window and display the Maintenance window. Stop VSC Engine by clicking the <Stop> button of the virtualization switch whose configuration information you want restored.
Initialize the configuration information retained by the virtualization switch as follows.
Log in, with the user name "admin", to the virtualization switch whose configuration information you want restored, then enter the vscecreateconfigfile command to initialize the configuration information.
Rebooting the virtualization switch
Reboot the virtualization switch as follows.
Log in, with the user name "admin", to the virtualization switch whose configuration information you want restored, then enter the reboot command to reboot the virtualization switch.
Restoring the configuration information
The configuration information in the virtualization switch is restored.
Enter the "remakeconf" of admin server command, composition information in the virtualization switch is restored.
Rebooting the virtualization switch
Reboot the virtualization switch as follows.
Log in, with the user name "admin", to the virtualization switch that was in a redundant configuration and the virtualization switch whose configuration information you want restored, then enter the reboot command to reboot the virtualization switch.