Top
ETERNUS SF Storage Cruiser V16.9.1 / AdvancedCopy Manager V16.9.1 Cluster Environment Setup Guide
FUJITSU Storage

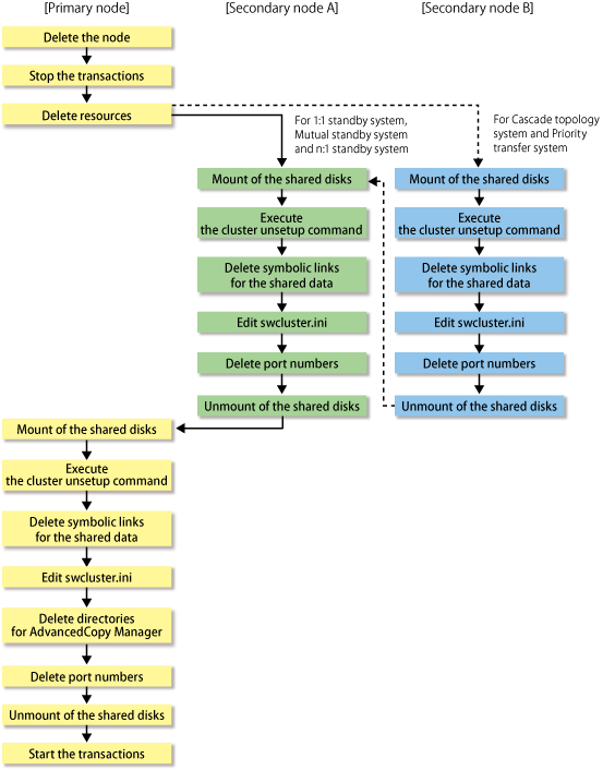
14.2.1 Deletion Flow

The following flow is the deletion procedure of the cluster environment for Managed Server transaction.

Figure 14.2 Deletion Flow for Solaris/Linux/HP-UX Clustered System