Top
ETERNUS SF Storage Cruiser V16.9.1 / AdvancedCopy Manager V16.9.1 Cluster Environment Setup Guide
FUJITSU Storage

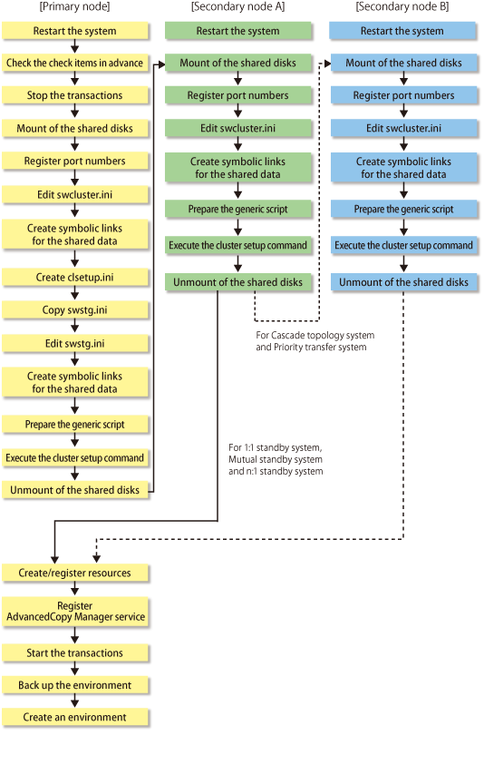
8.2.1 Customization Flow

The following flow is the customization procedure for Managed Server transaction.

Figure 8.2 Customization Flow for Solaris/Linux/HP-UX Clustered System