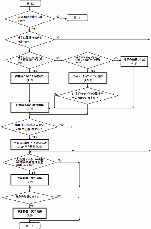
業務で使用する辞書の管理方法を説明します。業務で入力辞書を管理するには、業務の作成時に、“入力機能を利用する”を設定してください。設定の詳細については、“3.1.1.3 入力機能の設定”を参照してください。
辞書には以下の種類があります。
- 漢字辞書
文字自体の属性情報(よみ、画数など)を定義した辞書です。Charset-Web入力、Charset-入力アシストの文字検索に使用します。
- 単語辞書
単語単位でよみを定義した辞書です。Charset-Web入力、Charset-入力アシスト、ベンダIMEにて変換候補文字を表示するために使用します。

注)()内の数字は、参照先の章番号です。