ページの先頭行へ戻る
 Apcoordinatorユーザーズガイド
FUJITSU Software

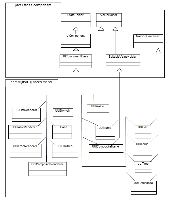
F.5.2 UIコンポーネントのクラス図

ここでは、UJIタグに対応するUIコンポーネントのクラス図を示します。

基本タグ

クライアントスクリプトタグ

画面部品タグ

コンポーネントタグ(フィールド)

コンポーネントタグ(コレクション)

コンポーネントタグ(レイアウト)