This section describes how to install virtualization switch firmware.
Beforehand set the information to login to the Ethernet port for virtualization control by the "Input login information" dialog.
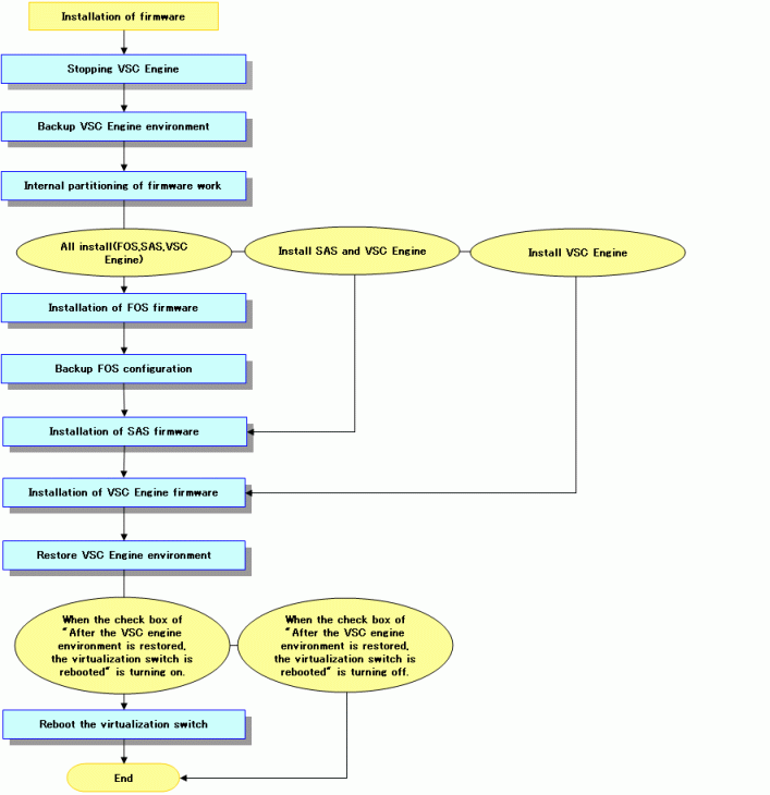
The procedure for executing the installation of the firmware is as follows.

Note
This feature is not available to VS900 Model 200.
Make sure that you do not install a firmware edition earlier than the current one, otherwise subsequent operations are not guaranteed.
Specify the absolute path of the directory.
Do not specify the FTP server root directory as the backup destination for the VSC Engine.
Directory names with spaces cannot be used.
Select a virtualization switch in the Maintenance window, then click <Installation of firmware>.
Alternatively, select the virtualization switch, then select [Operation] - [Installation of firmware].
In the "Installation of firmware" dialog box, click <OK>.

Select a firmware installation pattern, click <Next>.

In the " Installation of firmware " dialog box, enter the fields as described below. If you want to select a firmware installation pattern again, then click <Back>.

Specify whether to reactivate the virtualization switch after the VSC Engine configuraiton is restored.
This field is selected by default.
IP address of the FTP server where the firmware is stored.
The value must be IPv4-compliant - IPv6-compliant addresses cannot be entered. Only numbers and periods can be entered.
Name used to log in to the FTP server.
Only alphanumerics and symbols can be entered.
User's password.
Only alphanumerics and symbols can be entered.
Storage directory of the FOS firmware.
Only alphanumerics and symbols other than backslash (\) can be entered.
This item will be enabled only if the selected installation pattern is "Install all (FOS, SAS, VSC Engine)".
Storage directory of the SAS firmware.
Only alphanumerics and symbols other than backslash (\) can be entered.
This item will be enabled only if the selected installation pattern is "Install all (FOS, SAS, VSC Engine)" or "Install only SAS and VSC Engine".
Storage directory of the VSC Engine firmware.
Only alphanumerics and symbols other than backslash (\) can be entered.
Path and filename of the FOS configuration file to be backed up.
Only alphanumerics and symbols other than backslash (\) can be entered.
This item will be enabled only if the selected installation pattern is "Install all (FOS, SAS, VSC Engine)".
Backup directory of the VSC Engine environment settings.
Only alphanumerics and symbols other than backslash (\) can be entered.
Click <Next>.
In the confirmation dialog box, click <OK>.
The progress dialog box will be displayed.
When the process is complete, click <Close>.
The specified firmware is installed.
Information
Perform as a batch the processes required during firmware installation.
The figure below shows the processes to be performed during firmware installation.
