Top
ETERNUS SF AdvancedCopy Manager 14.1 Operator's Guidefor Cluster Environment

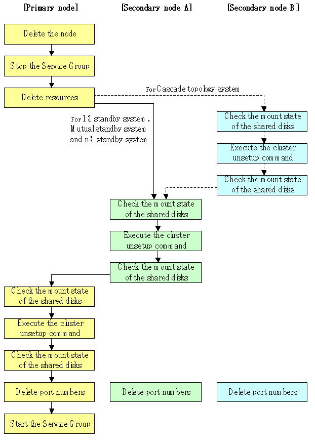
5.2.1 Flow of Deleting

This section describes the flow of deleting a Cluster Environment.

Figure 5.2 Deletion flow for Solaris version VERITAS Cluster Server cluster environment