Interstage Application Server UDDIサービス ユーザーズガイド
目次 索引 前ページ次ページ

第3部 UDDIレジストリサービス編> 第10章 UDDIレジストリサービス環境設定ファイル

10.2 環境設定ファイルのタグの概要

Interstage UDDIレジストリサービスの環境設定ファイルには以下のタグを指定することができます。

■定義するタグの概要

タグ名

説明

タグの省略

複数指定

config

UDDIレジストリサービス環境設定ファイルの開始と終了を定義します。

×

×

operator

UDDIレジストリサービスを運営するオペレータの定義をします。

×

×

uuid

UDDIレジストリサービスが動作しているマシンのノードIDを定義します。

×

datasource

UDDIレジストリサービスが情報を格納するディレクトリサービスとの接続設定を定義します。

×

log

UDDIレジストリサービスが出力するログの定義をします。

×

user

UDDIレジストリを利用するユーザが格納できる情報の最大登録数(デフォルト)を定義します。(※1)

×

authenticate

UDDIのユーザ認証を定義します。

×

accessPointSecurity

UDDIレジストリサービスのアクセスポイントのセキュリティを定義します。

×


(※1) ユーザごとに最大値を設定したい場合は、uddiadmusrコマンドを使って設定できます。
uddiadmusrコマンドの詳細につきましては、『リファレンスマニュアル(コマンド編)』をご覧ください。

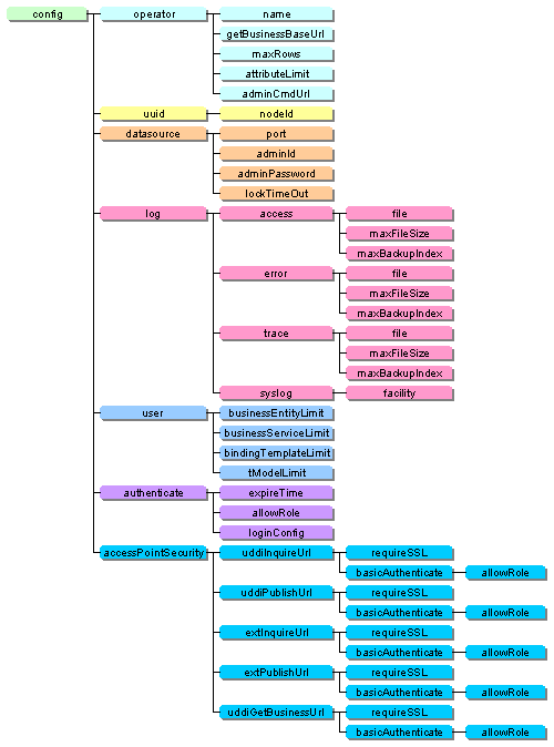
■タグの階層

タグは階層化されています。下位階層は、上位階層の開始タグと終了タグの中に記述します。UDDIレジストリサービス環境設定ファイルのタグ階層は以下のとおりです。


目次 索引 前ページ次ページ

All Rights Reserved, Copyright(C) 富士通株式会社 2004